Run Robot tests on Kubernetes using GitLab
Categories:
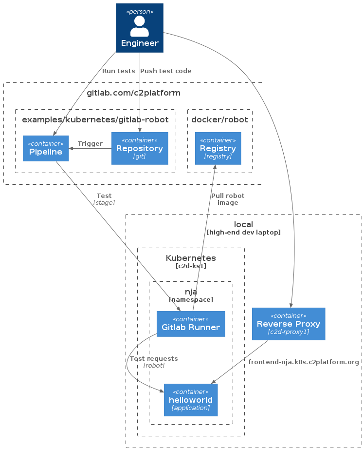
GitLab: c2platform/c2/examples/kubernetes/gitlab-robot
This project demonstrates how we can run Robot Framework
tests on MicroK8s
Kubernetes cluster running on c2d-ks1
using GitLab Runner running in the cluster. In this project the GitLab Runner is installed in the namespace nja
where the nj
“helloworld” application is running. This allows us to create tests that use internal endpoints. For example test/chrome.robot
has two tests, one using the internal endpoint, one using the external endpoint.
Overview

Create Kubernetes cluster
Create local Kubernetes cluster on c2d-ks
.
- How-to Kubernetes
- How-to Kubernetes Dashboard ( optional but recommended)
Deploy hellworld app
- See project GitLab GitOps workflow for Kubernetes
Install GitLab Runner
In this project Shared Runners are of course turned off. The .gitlab-ci.yml in this project only contains one stage and job, which we want to delegate to Kubernetes running locally which we can do by installing a GitLab Runner inside the cluster.
Run test
Navigate to gitlab-robot pipelines and select Run pipeline to start the Robot tests.
Feedback
Was deze pagina nuttig?
Fijn om te horen! Vertel ons alstublieft hoe we kunnen verbeteren.
Jammer om dat te horen. Vertel ons alstublieft hoe we kunnen verbeteren.